|
種 類 |
発行可能株式総数(株) |
|
普 通 株 式 |
1,500,000,000 |
|
計 |
1,500,000,000 |
(注)平成29年6月28日開催の第114回定時株主総会において、株式併合に関する議案が承認可決されております。
これにより、株式併合の効力発生日(平成29年10月1日)をもって、発行可能株式総数は150,000,000株となります。
|
種類 |
事業年度末現在発行数(株) (平成29年3月31日) |
提出日現在発行数(株) (平成29年6月28日) |
上場金融商品取引所名又は登録認可金融商品取引業協会名 |
内容 |
|
普通株式 |
830,987,176 |
830,987,176 |
東京証券取引所 市場第一部 |
単元株式数 1,000株 |
|
計 |
830,987,176 |
830,987,176 |
- |
- |
(注)1.「提出日現在発行数」欄には、平成29年6月1日からこの有価証券報告書提出日までの新株予約権の行使により発行された株式数は含まれておりません。
(注)2.平成29年6月28日開催の第114回定時株主総会において、株式併合に関する議案が承認可決されております。これにより、株式併合の効力発生日(平成29年10月1日)をもって、単元株式数が1,000株から100株に変更となります。
会社法に基づき発行した新株予約権は、次のとおりであります。
①平成25年7月30日開催の取締役会決議(第1回新株予約権)
|
|
事業年度末現在 (平成29年3月31日) |
提出日の前月末現在 (平成29年5月31日) |
|
新株予約権の数(個) |
575 |
544 |
|
新株予約権のうち自己新株予約権の数(個) |
- |
- |
|
新株予約権の目的となる株式の種類 |
普通株式 |
同左 |
|
新株予約権の目的となる株式の数(株)(注)1 |
575,000 |
544,000 |
|
新株予約権の行使時の払込金額(円) |
1 |
同左 |
|
新株予約権の行使期間 |
自 平成25年8月24日 至 平成55年8月23日 |
同左 |
|
新株予約権の行使により株式を発行する場合の株式の発行価格及び資本組入額(円) |
発行価格 144 資本組入額 72 |
同左 |
|
新株予約権の行使の条件 |
(注)2 |
同左 |
|
新株予約権の譲渡に関する事項 |
譲渡による新株予約権の取得については、当社取締役会の決議による承認を要する。 |
同左 |
|
代用払込みに関する事項 |
- |
- |
|
組織再編成行為に伴う新株予約権の交付に関する事項 |
(注)3 |
同左 |
②平成26年7月31日開催の取締役会決議(第2回新株予約権)
|
|
事業年度末現在 (平成29年3月31日) |
提出日の前月末現在 (平成29年5月31日) |
|
新株予約権の数(個) |
364 |
364 |
|
新株予約権のうち自己新株予約権の数(個) |
- |
- |
|
新株予約権の目的となる株式の種類 |
普通株式 |
同左 |
|
新株予約権の目的となる株式の数(株)(注)1 |
364,000 |
364,000 |
|
新株予約権の行使時の払込金額(円) |
1 |
同左 |
|
新株予約権の行使期間 |
自 平成26年8月23日 至 平成56年8月22日 |
同左 |
|
新株予約権の行使により株式を発行する場合の株式の発行価格及び資本組入額(円) |
発行価格 191 資本組入額 96 |
同左 |
|
新株予約権の行使の条件 |
(注)2 |
同左 |
|
新株予約権の譲渡に関する事項 |
譲渡による新株予約権の取得については、当社取締役会の決議による承認を要する。 |
同左 |
|
代用払込みに関する事項 |
- |
- |
|
組織再編成行為に伴う新株予約権の交付に関する事項 |
(注)3 |
同左 |
③平成27年7月31日開催の取締役会決議(第3回新株予約権)
|
|
事業年度末現在 (平成29年3月31日) |
提出日の前月末現在 (平成29年5月31日) |
|
新株予約権の数(個) |
496 |
496 |
|
新株予約権のうち自己新株予約権の数(個) |
- |
- |
|
新株予約権の目的となる株式の種類 |
普通株式 |
同左 |
|
新株予約権の目的となる株式の数(株)(注)1 |
496,000 |
496,000 |
|
新株予約権の行使時の払込金額(円) |
1 |
同左 |
|
新株予約権の行使期間 |
自 平成27年8月22日 至 平成57年8月21日 |
同左 |
|
新株予約権の行使により株式を発行する場合の株式の発行価格及び資本組入額(円) |
発行価格 169 資本組入額 85 |
同左 |
|
新株予約権の行使の条件 |
(注)2 |
同左 |
|
新株予約権の譲渡に関する事項 |
譲渡による新株予約権の取得については、当社取締役会の決議による承認を要する。 |
同左 |
|
代用払込みに関する事項 |
- |
- |
|
組織再編成行為に伴う新株予約権の交付に関する事項 |
(注)3 |
同左 |
(注)1.新株予約権の目的となる株式の数
新株予約権を割り当てる日(以下、「割当日」という)以降、当社が当社普通株式の株式分割(当社普通株式の株式無償割当を含む。以下、株式分割の記載につき同じ)又は株式併合を行う場合には、次の算式により付与株式数の調整を行い、調整の結果生じる1株未満の端数は、これを切り捨てる。
調整後付与株式数=調整前付与株式数×株式分割又は株式併合の比率
調整後付与株式数は、株式分割の場合は、当該株式分割の基準日の翌日(基準日を定めないときはその効力発生日)以降、株式併合の場合は、その効力発生日以降、これを適用する。ただし、剰余金の額を減少して資本金、資本準備金又は利益準備金を増加する議案が株主総会において承認されることを条件として株式分割が行われる場合で、当該株主総会の終結の日以前の日を株式分割のための基準日とする場合は、調整後付与株式数は、当該株主総会の終結の日の翌日以降、当該基準日の翌日に遡及してこれを適用する。
また、割当日以降、当社が合併又は会社分割を行う場合その他これらの場合に準じて付与株式数の調整を必要とする場合には、当社は、合理的な範囲で付与株式数を適切に調整することができる。
2.新株予約権の行使の条件
(1) 新株予約権者は、当社の取締役、執行役員及び理事のいずれの地位をも喪失した日(以下、「地位喪失日」という。ただし、取締役、執行役員又は理事が当該地位のいずれも喪失した後に監査役に就任した場合は、監査役の地位を喪失した日を「地位喪失日」とする。)の翌日から10年を経過する日まで、新株予約権を行使することができる。
(2) 上記(1)にかかわらず、新株予約権者は、新株予約権の行使期間内において、以下の(ア)又は(イ)に定める場合(ただし、(イ)については、新株予約権者に再編対象会社の新株予約権が交付される旨が合併契約、株式交換契約若しくは株式移転計画において定められている場合を除く)には、それぞれに定める期間内に限り新株予約権を行使できる。
(ア)新株予約権者が、各新株予約権について次に掲げる日(以下「期限日」という)に至るまでに地位喪失日を迎えなかった場合
|
回次 |
期限日 |
新株予約権を行使できる期間 |
|
第1回新株予約権 |
平成45年8月23日 |
平成45年8月24日から平成55年8月23日まで |
|
第2回新株予約権 |
平成46年8月22日 |
平成46年8月23日から平成56年8月22日まで |
|
第3回新株予約権 |
平成47年8月21日 |
平成47年8月22日から平成57年8月21日まで |
(イ) 当社が消滅会社となる合併契約承認の議案又は当社が完全子会社となる株式交換契約若しくは株式移転計画承認の議案につき株主総会で承認された場合(株主総会決議が不要な場合は、取締役会決議がなされた場合)
当該承認日の翌日から15日間
(3) 上記(1)及び(2)(ア)は、新株予約権を相続により承継した者については適用しない。
(4) 新株予約権者が新株予約権を放棄した場合、当該新株予約権を行使することができない。
3.組織再編成行為に伴う新株予約権の交付に関する事項
当社が、合併(当社が合併により消滅する場合に限る)、吸収分割若しくは新設分割(それぞれ当社が分割会社となる場合に限る)又は株式交換若しくは株式移転(それぞれ当社が完全子会社となる場合に限る)(以上を総称して以下、「組織再編行為」という)をする場合には、組織再編行為の効力発生日(吸収合併につき吸収合併がその効力を生ずる日、新設合併につき新設合併設立株式会社の成立の日、吸収分割につき吸収分割がその効力を生ずる日、新設分割につき新設分割設立株式会社の成立の日、株式交換につき株式交換がその効力を生ずる日及び株式移転につき株式移転設立完全親会社の成立の日をいう。以下同じ)の直前において残存する新株予約権(以下、「残存新株予約権」という)を保有する新株予約権者に対し、それぞれの場合につき、会社法第236条第1項第8号イからホまでに掲げる株式会社(以下、「再編対象会社」という)の新株予約権をそれぞれ交付することとする。ただし、以下の各号に沿って再編対象会社の新株予約権を交付する旨を、吸収合併契約、新設合併契約、吸収分割契約、新設分割計画、株式交換契約又は株式移転計画において定めることを条件とする。
(1) 交付する再編対象会社の新株予約権の数
新株予約権者が保有する残存新株予約権の数と同一の数をそれぞれ交付する。
(2) 新株予約権の目的である再編対象会社の株式の種類
再編対象会社の普通株式とする。
(3) 新株予約権の目的である再編対象会社の株式の数
組織再編行為の条件等を勘案の上、残存新株予約権に定められた事項に準じて決定する。
(4) 新株予約権の行使に際して出資される財産の価額
交付される各新株予約権の行使に際して出資される財産の価額は、以下に定められる再編後行使価額に上記(3)に従って決定される当該新株予約権の目的である再編対象会社の株式の数を乗じて得られる金額とする。再編後行使価額は、交付される各新株予約権を行使することにより交付を受けることができる再編対象会社の株式1株当たり1円とする。
(5) 新株予約権を行使することができる期間
上記表中に定める新株予約権を行使することができる期間の開始日と組織再編行為の効力発生日のうちいずれか遅い日から、上記表中に定める新株予約権を行使することができる期間の満了日までとする。
(6) 新株予約権の行使により株式を発行する場合における増加する資本金及び資本準備金に関する事項
残存新株予約権に定められた事項に準じて決定する。
(7) 譲渡による新株予約権の取得の制限
譲渡による新株予約権の取得については、再編対象会社の取締役会の決議による承認を要する。
(8) 新株予約権の取得条項
残存新株予約権に定められた事項に準じて決定する。
(9) その他の新株予約権の行使の条件
上記(注)2.に準じて決定する。
該当事項はありません。
該当事項はありません。
|
年 月 日 |
発行済株式総数 増減数(株) |
発行済株式総数 残高(株) |
資本金増減額 (百万円) |
資本金残高 (百万円) |
資本準備金増減 額(百万円) |
資本準備金残高 (百万円) |
|
平成4年10月1日 (注) |
37,368,000 |
830,987,176 |
1,868 |
44,384 |
3,900 |
18,154 |
(注)三幸実業株式会社との合併によります。
合併登記日 平成4年12月22日
合併比率 三幸実業株式会社の株式(額面50円)1株につき当社の株式16株の割合
|
平成29年3月31日現在 |
|
区分 |
株式の状況(1単元の株式数1,000株) |
単元未満株式 の状況(株) |
|||||||
|
政府及び 地方公共 団体 |
金融機関 |
金融商品 取引業者 |
その他の 法人 |
外国法人等 |
個人 その他 |
計 |
|||
|
個人以外 |
個人 |
||||||||
|
株主数 (人) |
- |
74 |
54 |
362 |
276 |
24 |
47,611 |
48,401 |
- |
|
所有株式数 (単元) |
- |
324,407 |
13,372 |
85,654 |
167,846 |
98 |
236,521 |
827,898 |
3,089,176 |
|
所有株式数 の割合(%) |
- |
39.18 |
1.62 |
10.35 |
20.27 |
0.01 |
28.57 |
100.00 |
- |
(注)1.自己株式は22,770,971株であり、「個人その他」に22,770単元及び「単元未満株式の状況」に971株が含まれております。なお、自己株式には株主名簿上は当社名義となっておりますが、実質的に当社が所有していない株式4,000株を含んでおります。
2.「その他の法人」の欄には、証券保管振替機構名義の株式が10単元含まれております。
|
|
|
平成29年3月31日現在 |
|
|
氏名又は名称 |
住所 |
所有株式数 (千株) |
発行済株式総数に 対する所有株式数 の割合(%) |
|
|
|
|
|
|
|
|
|
|
|
|
|
|
|
|
三井物産株式会社 (常任代理人 資産管理サービス信託銀行株式会社) |
東京都千代田区丸の内一丁目1番3号 (東京都中央区晴海一丁目8番12号) |
|
|
|
株式会社百十四銀行 (常任代理人 資産管理サービス信託銀行株式会社) |
香川県高松市亀井町5番地の1 (東京都中央区晴海一丁目8番12号) |
|
|
|
|
|
|
|
|
三井生命保険株式会社 (常任代理人 日本トラスティ・サービス信託銀行株式会社) |
東京都千代田区大手町二丁目1番1号 (東京都中央区晴海一丁目8番11号) |
|
|
|
DFA INTL SMALL CAP VALUE PORTFOLIO (常任代理人 シティバンク、エヌ・エイ東京支店) |
PALISADES WEST 6300,BEE CAVE ROAD BUILDING ONE AUSTIN TX 78746 US (東京都新宿区新宿六丁目27番30号) |
|
|
|
|
|
|
|
|
|
|
|
|
|
計 |
- |
|
|
(注)1.上記のほか、自己株式が22,770千株あります。
2.平成28年10月21日付で公衆の縦覧に供されている大量保有報告書において、株式会社みずほ銀行及びその共同保有者1社が平成28年10月14日現在で次のとおり株式を保有している旨の記載がされているものの、当社として当事業年度末現在における実質所有株式数の確認ができませんので、上記大株主の状況には含めておりません。
|
氏名又は名称 |
住所 |
保有株券等の数 (千株) |
株券等保有割合 (%) |
|
株式会社みずほ銀行 |
東京都千代田区大手町一丁目5番5号 |
5,931 |
0.71 |
|
アセットマネジメントOne 株式会社 |
東京都千代田区丸の内一丁目8番2号 |
37,169 |
4.47 |
|
計 |
- |
43,100 |
5.19 |
3.平成28年11月7日付で公衆の縦覧に供されている大量保有報告書(変更報告書)において、三井住友信託銀行株式会社及びその共同保有者2社が平成28年10月31日現在で次のとおり株式を保有している旨の記載がされているものの、当社として当事業年度末現在における実質所有株式数の確認ができませんので、上記大株主の状況には含めておりません。
|
氏名又は名称 |
住所 |
保有株券等の数 (千株) |
株券等保有割合 (%) |
|
三井住友信託銀行株式会社 |
東京都千代田区丸の内一丁目4番1号 |
45,974 |
5.53 |
|
日興アセットマネジメント株式会社 |
東京都港区赤坂九丁目7番1号 |
8,208 |
0.99 |
|
三井住友トラスト・アセットマネジメント株式会社 |
東京都港区芝三丁目33番1号 |
1,380 |
0.17 |
|
計 |
- |
55,562 |
6.69 |
|
平成29年3月31日現在 |
|
区分 |
株式数(株) |
議決権の数(個) |
内容 |
|
無議決権株式 |
- |
- |
- |
|
議決権制限株式(自己株式等) |
- |
- |
- |
|
議決権制限株式(その他) |
- |
- |
- |
|
完全議決権株式(自己株式等) |
普通株式 22,770,000 |
- |
- |
|
完全議決権株式(その他) |
普通株式 805,128,000 |
805,128 |
- |
|
単元未満株式 |
普通株式 3,089,176 |
- |
- |
|
発行済株式総数 |
830,987,176 |
- |
- |
|
総株主の議決権 |
- |
805,128 |
- |
(注)「完全議決権株式(その他)」欄の普通株式には、証券保管振替機構名義の株式が10,000株(議決権10個)含まれております。
|
平成29年3月31日現在 |
|
所有者の氏名又は名称 |
所有者の住所 |
自己名義 所有株式数 (株) |
他人名義 所有株式数 (株) |
所有株式数 の合計 (株) |
発行済株式総数に 対する所有株式数 の割合(%) |
|
三井造船株式会社 |
東京都中央区築地五丁目 6番4号 |
22,770,000 |
- |
22,770,000 |
2.74 |
|
計 |
- |
22,770,000 |
- |
22,770,000 |
2.74 |
(注)株主名簿上は当社名義となっておりますが実質的に所有していない株式が、4,000株あります。
なお、当該株式数は、上記「発行済株式」の「完全議決権株式(自己株式等)」欄の普通株式に含まれております。
当社は、ストックオプション制度を採用しております。当該制度は、会社法に基づき新株予約権を発行する方法によるものであります。
当該制度の内容は、以下のとおりであります。
平成25年7月30日開催の当社取締役会において決議されたストックオプション制度
|
決議年月日 |
平成25年7月30日 |
|
付与対象者の区分及び人数(名) |
当社取締役(社外取締役を除く)14名及び理事19名 |
|
新株予約権の目的となる株式の種類 |
「(2)新株予約権等の状況」に記載しております。 |
|
株式の数(株) |
同上 |
|
新株予約権の行使時の払込金額(円) |
同上 |
|
新株予約権の行使期間 |
同上 |
|
新株予約権の行使の条件 |
同上 |
|
新株予約権の譲渡に関する事項 |
同上 |
|
代用払込みに関する事項 |
- |
|
組織再編成行為に伴う新株予約権の交付に関する事項 |
「(2)新株予約権等の状況」に記載しております。 |
平成26年7月31日開催の当社取締役会において決議されたストックオプション制度
|
決議年月日 |
平成26年7月31日 |
|
付与対象者の区分及び人数(名) |
当社取締役(社外取締役を除く)14名及び理事21名 |
|
新株予約権の目的となる株式の種類 |
「(2)新株予約権等の状況」に記載しております。 |
|
株式の数(株) |
同上 |
|
新株予約権の行使時の払込金額(円) |
同上 |
|
新株予約権の行使期間 |
同上 |
|
新株予約権の行使の条件 |
同上 |
|
新株予約権の譲渡に関する事項 |
同上 |
|
代用払込みに関する事項 |
- |
|
組織再編成行為に伴う新株予約権の交付に関する事項 |
「(2)新株予約権等の状況」に記載しております。 |
平成27年7月31日開催の当社取締役会において決議されたストックオプション制度
|
決議年月日 |
平成27年7月31日 |
|
付与対象者の区分及び人数(名) |
当社取締役 (社外取締役を除き、執行役員兼務者を含む)9名 当社執行役員及び理事 (取締役兼務者を除く)30名 |
|
新株予約権の目的となる株式の種類 |
「(2)新株予約権等の状況」に記載しております。 |
|
株式の数(株) |
同上 |
|
新株予約権の行使時の払込金額(円) |
同上 |
|
新株予約権の行使期間 |
同上 |
|
新株予約権の行使の条件 |
同上 |
|
新株予約権の譲渡に関する事項 |
同上 |
|
代用払込みに関する事項 |
- |
|
組織再編成行為に伴う新株予約権の交付に関する事項 |
「(2)新株予約権等の状況」に記載しております。 |
【株式の種類等】 会社法第155条第7号に該当する普通株式の取得
該当事項はありません。
該当事項はありません。
会社法第155条第7号に該当する普通株式の取得(単元未満株式の買取請求)
|
区分 |
株式数(株) |
価額の総額(千円) |
|
当事業年度における取得自己株式 |
59,298 |
9,355 |
|
当期間における取得自己株式 |
5,834 |
974 |
(注)「当期間における取得自己株式」には、平成29年6月1日からこの有価証券報告書提出日までの単元未満株式の買取りによる株式は含まれておりません。
|
区分 |
当事業年度 |
当期間 |
||
|
株式数(株) |
処分価額の総額 (千円) |
株式数(株) |
処分価額の総額 (千円) |
|
|
引き受ける者の募集を行った取得自己株式 |
- |
- |
- |
- |
|
消却の処分を行った取得自己株式 |
- |
- |
- |
- |
|
合併、株式交換、会社分割に係る移転を行った取得自己株式 |
- |
- |
- |
- |
|
その他(注)1. |
46,400 |
9,742 |
31,000 |
6,506 |
|
保有自己株式数 |
22,766,971 |
- |
22,741,805 |
- |
(注)1.「当事業年度」のその他の内訳は、新株予約権の権利行使(株式数 41,000株、処分価額の総額 8,608,674円)及び単元未満株式の買増請求による売渡(株式数 5,400株、処分価額の総額 1,133,816円)であります。また、「当期間」のその他の内訳は、新株予約権の権利行使(株式数 31,000株、処分価額の総額 6,506,395円)であります。
2.「当期間」には、平成29年6月1日からこの有価証券報告書提出日までの取引は含まれておりません。
当社は、事業発展のための設備投資、研究開発投資及び財務基盤を強化するための株主資本の充実を総合的に判断しながら、株主の皆様への利益還元を充実させていくことを基本方針としております。
当社の剰余金の配当につきましては中間配当を行うことができる旨を定款で定めておりますが、期末配当の年1回を現在の方針としております。配当の決定機関は中間配当は取締役会、期末配当は株主総会であります。
当事業年度の剰余金の配当につきましては、この基本方針を踏まえ、株主の皆様への利益還元と今後の事業展開のための内部留保等を総合的に勘案し、次のとおりといたしました。
|
決議年月日 |
配当金の総額 (百万円) |
1株当たり配当額 (円) |
|
平成29年6月28日 定時株主総会決議 |
2,424 |
3.00 |
|
回次 |
第110期 |
第111期 |
第112期 |
第113期 |
第114期 |
|
決算年月 |
平成25年3月 |
平成26年3月 |
平成27年3月 |
平成28年3月 |
平成29年3月 |
|
最高(円) |
200 |
237 |
260 |
237 |
192 |
|
最低(円) |
85 |
135 |
179 |
122 |
131 |
(注)株価は東京証券取引所市場第一部におけるものであります。
|
月別 |
平成28年10月 |
11月 |
12月 |
平成29年1月 |
2月 |
3月 |
|
最高(円) |
153 |
168 |
192 |
189 |
191 |
192 |
|
最低(円) |
140 |
136 |
167 |
174 |
164 |
172 |
(注)株価は東京証券取引所市場第一部におけるものであります。
男性 14名 女性 -名 (役員のうち女性の比率 -%)
|
役名 |
職名 |
氏名 |
生年月日 |
略歴 |
任期 |
所有株式数 (千株) |
|
|
代表取締役 社長 CEO |
- |
田中 孝雄 |
昭和25年 4月25日生 |
昭和48年4月 |
当社入社 |
(注)8 |
71 |
|
平成17年6月 |
理事就任、機械・システム事業本部事業本部長補佐 |
||||||
|
平成19年6月 |
取締役就任、機械・システム事業本部副事業本部長兼技術本部副本部長 |
||||||
|
平成21年6月 |
常務取締役就任、機械・システム事業本部長 |
||||||
|
平成23年6月 |
代表取締役常務取締役就任、経営企画部及び人事総務部門担当 |
||||||
|
平成24年6月 |
経営企画部担当 |
||||||
|
平成25年6月 |
代表取締役社長就任(現任) |
||||||
|
平成27年4月 |
CEO(現任) |
||||||
|
代表取締役 副社長 副社長執行 役員 |
社長補佐、監査部及び人事総務部門担当、輸出管理室長、CCO |
山本 隆樹 |
昭和27年 5月22日生 |
昭和51年4月 |
当社入社 |
(注)8 |
36 |
|
平成17年6月 |
人事部長 |
||||||
|
平成21年6月 |
取締役就任、総務部門及び人事部門担当、総務部長 |
||||||
|
平成23年6月 |
玉野事業所長 |
||||||
|
平成24年6月 |
人事総務部門担当(現任)、資材部門担当 |
||||||
|
平成25年6月 |
常務取締役就任 |
||||||
|
平成26年4月 |
監査部担当(現任)、環境安全管理部門担当 |
||||||
|
平成27年4月 |
CCO(現任) |
||||||
|
同年6月 |
代表取締役常務取締役就任 |
||||||
|
平成28年4月 |
代表取締役副社長、副社長執行役員就任、社長補佐、輸出管理室長(現任) |
||||||
|
取締役 常務執行役員 |
企画本部長、CISO |
蓑田 慎介 |
昭和29年 1月15日生 |
昭和52年4月 |
当社入社 |
(注)8 |
22 |
|
平成16年2月 |
機械・システム事業本部機械工場業務管理部長 |
||||||
|
平成20年4月 |
機械・システム事業本部機械工場長補佐 |
||||||
|
平成21年1月 |
機械・システム事業本部機械工場業務管理部長 |
||||||
|
同年6月 |
機械・システム事業本部企画管理部長兼IR室主管 |
||||||
|
平成23年6月 |
取締役就任 機械・システム事業本部長 |
||||||
|
平成26年4月 |
常務取締役就任 |
||||||
|
平成27年4月 平成29年3月 同年4月 |
取締役、常務執行役員就任(現任) 三井海洋開発㈱取締役(現任) 当社企画本部長、CISO(現任) |
||||||
|
役名 |
職名 |
氏名 |
生年月日 |
略歴 |
任期 |
所有株式数 (千株) |
|
|
取締役 常務執行役員 |
CTO、資材部門及び環境安全管理部門担当、技術開発本部長 |
西畑 彰 |
昭和30年 5月27日生 |
昭和55年4月 |
当社入社 |
(注)8 |
22 |
|
平成13年7月 |
経営企画部主管 |
||||||
|
平成19年4月 |
船舶・艦艇事業本部千葉造船工場管理部長 |
||||||
|
平成21年6月 |
船舶・艦艇事業本部企画管理部長兼IR室主管 |
||||||
|
平成23年3月 |
経営企画部長 |
||||||
|
同年6月 |
理事就任 |
||||||
|
平成25年3月 |
三井海洋開発㈱取締役 |
||||||
|
同年6月 |
当社取締役就任(現任)、経営企画部担当 |
||||||
|
平成27年6月 |
技術開発本部担当 |
||||||
|
平成28年4月
同年10月 平成29年4月 |
常務執行役員就任、環境安全管理部門担当(現任)、営業推進部担当、海洋事業推進部長、CISO 企画本部長 CTO、資材部門担当、 技術開発本部長(現任) |
||||||
|
取締役 常務執行役員 |
エンジニアリング事業本部長 |
仁保 信介 |
昭和31年 10月17日生 |
昭和56年4月 |
当社入社 |
(注)8 |
14 |
|
平成19年6月 |
環境・プラント事業本部プラント営業部長 |
||||||
|
平成25年4月 |
エンジニアリング事業本部環境エネルギー・インフラ営業部長兼プラント営業部長 |
||||||
|
同年6月 |
理事就任 |
||||||
|
平成26年3月 |
三井海洋開発㈱取締役(現任) |
||||||
|
同年4月 |
エンジニアリング事業本部副事業本部長 |
||||||
|
同年6月 |
取締役就任 |
||||||
|
平成27年4月 |
取締役、執行役員就任 |
||||||
|
同年6月 |
執行役員 |
||||||
|
平成28年4月 |
常務執行役員就任、エンジニアリング事業本部長(現任) |
||||||
|
同年6月 |
取締役就任(現任) |
||||||
|
取締役 常務執行役員 |
船舶・艦艇事業本部長 |
古賀 哲郎 |
昭和31年 11月16日生 |
昭和56年4月 |
当社入社 |
(注)8 |
11 |
|
平成21年6月 |
船舶・艦艇事業本部千葉造船工場管理部長 |
||||||
|
平成23年2月 |
船舶・艦艇事業本部玉野艦船工場艦船建造部長 |
||||||
|
平成25年6月 |
船舶・艦艇事業本部企画管理部長兼IR室主管 |
||||||
|
平成26年4月 |
理事就任 |
||||||
|
同年12月 |
船舶・艦艇事業本部艦船・特機総括部長 |
||||||
|
平成27年4月 |
執行役員就任、船舶・艦艇事業本部副事業本部長 |
||||||
|
平成28年4月 |
常務執行役員就任、船舶・艦艇事業本部長(現任) |
||||||
|
同年6月 |
取締役就任(現任) |
||||||
|
役名 |
職名 |
氏名 |
生年月日 |
略歴 |
任期 |
所有株式数 (千株) |
|
|
取締役 常務執行役員 |
機械・システム事業本部長 |
岡 良一 |
昭和33年 10月8日生 |
昭和56年4月 |
当社入社 |
(注)8 |
18 |
|
平成17年7月 |
機械・システム事業本部機械工場生産計画部長 |
||||||
|
平成18年3月 |
機械・システム事業本部機械工場品質保証部長 |
||||||
|
平成23年1月 |
機械・システム事業本部機械工場ディーゼル設計部長 |
||||||
|
平成25年11月 |
機械・システム事業本部テクノサービス事業室サービスセンター長 |
||||||
|
平成26年4月 |
理事就任、機械・システム事業本部テクノサービス事業室長 |
||||||
|
平成27年4月 |
執行役員就任 |
||||||
|
平成28年4月 |
機械・システム事業本部副事業本部長(産業機械担当) |
||||||
|
同年6月 |
㈱加地テック取締役 |
||||||
|
平成29年4月 |
当社常務執行役員就任、機械・システム事業本部長(現任) |
||||||
|
同年6月 |
取締役就任(現任) |
||||||
|
取締役 常務執行役員 |
CFO、IR室担当 |
塩見 裕一 |
昭和33年 10月20日生 |
昭和57年4月 |
当社入社 |
(注)8 |
8 |
|
平成22年4月 |
玉野事業所経理部長 |
||||||
|
平成25年5月 |
財務経理部主管兼輸出管理室主管 |
||||||
|
平成26年4月 |
理事就任、財務経理部長 |
||||||
|
平成27年4月 |
執行役員就任 |
||||||
|
平成29年4月 |
常務執行役員就任、CFO、 IR室担当(現任) |
||||||
|
同年6月 |
取締役就任(現任) |
||||||
|
取締役 |
- |
德久 徹 |
昭和27年 4月3日生 |
昭和51年4月 |
日本輸出入銀行入行 |
(注)8 |
- |
|
平成11年12月 |
国際協力銀行ワシントン首席駐在員 |
||||||
|
平成14年10月 |
同行開発金融研究所副所長 |
||||||
|
平成16年7月 |
同行国際審査部長 |
||||||
|
平成17年10月 |
同行米州地域外事審議役 |
||||||
|
平成18年9月 |
同行退職 |
||||||
|
同年10月 |
ヌサ・テンガラ・マイニング㈱代表取締役副社長 |
||||||
|
平成25年6月 |
当社取締役就任(現任) |
||||||
|
取締役 |
- |
田中 稔一 |
昭和20年 2月7日生 |
昭和43年4月 |
東洋高圧工業㈱(三井東圧化学㈱)入社 |
(注)8 |
20 |
|
平成11年6月 |
三井化学㈱取締役、基礎化学品事業本部フェノール事業部長 |
||||||
|
平成15年6月 |
同社常務取締役、基礎化学品事業グループ副事業グループ長 |
||||||
|
平成16年6月 |
同社常務取締役、基礎化学品事業グループ長 |
||||||
|
平成17年6月 |
同社代表取締役副社長、基礎化学品事業グループ長 |
||||||
|
平成19年4月 |
同社代表取締役副社長、基礎化学品事業本部、経営企画部、グループ経営推進部、支店及び海外統括会社担当 |
||||||
|
平成21年6月 |
同社代表取締役社長 |
||||||
|
平成26年4月 |
同社取締役 |
||||||
|
同年6月 |
同社相談役(現任) |
||||||
|
平成27年6月 |
当社取締役就任(現任) |
||||||
|
役名 |
職名 |
氏名 |
生年月日 |
略歴 |
任期 |
所有株式数 (千株) |
|
|
常勤監査役 |
- |
平岩 隆弘 |
昭和27年 6月21日生 |
昭和50年4月 |
当社入社 |
(注)9 |
33 |
|
平成17年10月 |
鉄構・物流事業本部鉄構運搬機工場管理部長 |
||||||
|
平成23年6月 |
理事就任、鉄構・物流事業本部副事業本部長、鉄構運搬機工場長、大分事業所長 |
||||||
|
平成24年6月 |
取締役就任 |
||||||
|
同年12月 |
機械・システム事業本部事業本部長補佐 |
||||||
|
平成26年4月 |
玉野事業所長、製造部門総括 |
||||||
|
平成27年4月 |
取締役、常務執行役員就任 |
||||||
|
同年6月 |
常務執行役員 |
||||||
|
平成28年4月 |
顧問 |
||||||
|
同年6月 |
常勤監査役就任(現任) |
||||||
|
常勤監査役 |
- |
樋口 浩毅 |
昭和32年 1月1日生 |
昭和55年4月 平成15年5月 平成20年10月 平成23年4月 同年10月 平成24年3月 平成28年4月 平成29年4月 同年6月 |
当社入社 鉄構・物流事業本部管理部主管 鉄構・物流事業本部企画管理部主管 監査部主管 監査部長 三井海洋開発㈱監査役 当社理事就任 アドバイザー 常勤監査役就任(現任) |
(注)10 |
3 |
|
監査役 |
- |
遠藤 修 |
昭和24年 12月1日生 |
昭和47年4月 |
㈱三井銀行入行 |
(注)9 |
2 |
|
平成12年4月 |
㈱さくら銀行執行役員、日本橋営業部長 |
||||||
|
平成13年4月 |
㈱三井住友銀行執行役員、名古屋営業本部長 |
||||||
|
平成14年6月 |
同行執行役員、東京第三法人営業本部長 |
||||||
|
平成15年6月 |
同行常務執行役員、本店第二営業本部長 |
||||||
|
平成17年6月 |
同行常務取締役 |
||||||
|
平成18年4月 |
同行取締役、専務執行役員、㈱三井住友フィナンシャルグループ専務執行役員 |
||||||
|
同年6月 |
㈱三井住友フィナンシャルグループ取締役 |
||||||
|
平成19年4月 |
㈱三井住友銀行取締役、副頭取執行役員、㈱三井住友フィナンシャルグループ取締役 |
||||||
|
平成21年4月 |
㈱三井住友銀行取締役 |
||||||
|
同年5月 |
SMBCフレンド証券㈱顧問 |
||||||
|
同年6月 |
同社代表取締役社長 |
||||||
|
平成22年6月 |
同社最高執行役員 |
||||||
|
平成25年6月 |
三井生命保険㈱顧問 |
||||||
|
同年6月 |
同社代表取締役会長 |
||||||
|
平成28年4月 |
同社特別顧問(現任) |
||||||
|
同年6月 |
当社監査役就任(現任) |
||||||
|
役名 |
職名 |
氏名 |
生年月日 |
略歴 |
任期 |
所有株式数 (千株) |
|
|
監査役 |
- |
田中 浩一 |
昭和30年 10月21日生 |
昭和55年4月 |
三井物産㈱入社 |
(注)9 |
- |
|
平成15年10月 |
同社財務部長 |
||||||
|
平成18年4月 |
同社総合資金部長 |
||||||
|
平成21年4月 |
同社セグメント経理部長 |
||||||
|
平成22年4月 |
同社執行役員、セグメント経理部長 |
||||||
|
平成23年4月 |
同社執行役員、CFO補佐、セグメント経理部長 |
||||||
|
平成24年4月 |
同社常務執行役員、CCO |
||||||
|
同年6月 |
同社代表取締役、常務執行役員、CCO |
||||||
|
平成26年4月 |
同社代表取締役、専務執行役員、CCO |
||||||
|
平成27年4月 |
同社取締役 |
||||||
|
同年6月 |
同社顧問(現任)、AIGジャパン・ホールディングス㈱社外取締役(現任) |
||||||
|
平成28年6月 |
当社監査役就任(現任) |
||||||
|
計 |
260 |
||||||
(注)1.CEO:最高経営責任者(Chief Executive Officer)
2.CCO:コンプライアンスに関する全社統括責任者(Chief Compliance Officer)
3.CISO:全社情報セキュリティ統括責任者(Chief Information Security Officer)
4.CTO:全社技術統括責任者(Chief Technology Officer)
5.CFO:全社財務統括責任者(Chief Financial Officer)
6.取締役德久徹及び田中稔一は、社外取締役であります。
7.監査役遠藤修及び田中浩一は、社外監査役であります。
8.取締役の任期は、平成29年3月期に係る定時株主総会終結の時から平成30年3月期に係る定時株主総会終結の時までであります。
9.監査役平岩隆弘、遠藤修及び田中浩一の任期は、平成28年3月期に係る定時株主総会終結の時から平成32年3月期に係る定時株主総会終結の時までであります。
10.監査役樋口浩毅の任期は、平成29年3月期に係る定時株主総会終結の時から平成33年3月期に係る定時株主総会終結の時までであります。
11.当社は、法令に定める監査役の員数を欠くことになる場合に備え、会社法第329条第3項に定める補欠監査役を1名選任しております。補欠監査役の略歴は次のとおりであります。
|
氏名 |
生年月日 |
略歴 |
所有株式数 |
|
|
竹之内 明 |
昭和22年 5月26日生 |
昭和54年4月 |
東京弁護士会弁護士登録、辻誠法律事務所入所(現任) |
- |
|
平成14年6月 |
アルプス電気㈱社外監査役、アルプス物流㈱社外監査役 |
|||
|
平成23年4月 |
東京弁護士会会長、日本弁護士連合会副会長 |
|||
|
平成26年6月 |
㈱アマダ(現㈱アマダホールディングス)社外監査役(現任) |
|||
|
平成27年6月 |
公益社団法人吉田育英会監事(現任) |
|||
12.当社は、執行役員制度を導入しており、提出日現在の執行役員は次のとおりであります。
|
|
地位 |
氏名 |
担当業務 |
|
○ |
社長 |
田中 孝雄 |
CEO |
|
○ |
副社長執行役員 |
山本 隆樹 |
輸出管理室長、CCO |
|
○ |
常務執行役員 |
蓑田 慎介 |
企画本部長、CISO |
|
○ |
常務執行役員 |
西畑 彰 |
CTO、技術開発本部長 |
|
○ |
常務執行役員 |
仁保 信介 |
エンジニアリング事業本部長 |
|
○ |
常務執行役員 |
古賀 哲郎 |
船舶・艦艇事業本部長 |
|
○ |
常務執行役員 |
岡 良一 |
機械・システム事業本部長 |
|
○ |
常務執行役員 |
塩見 裕一 |
CFO |
|
|
常務執行役員 |
福田 典久 |
南日本造船㈱ 取締役専務執行役員 |
|
|
常務執行役員 |
田口 昭一 |
玉野事業所長、社長特命事項(製造部門総括) |
|
|
常務執行役員 |
岸本 泰樹 |
機械・システム事業本部副事業本部長 |
|
|
執行役員 |
吉田 勝彦 |
エンジニアリング事業本部副事業本部長(プラント担当) |
|
|
執行役員 |
三宅 俊良 |
船舶・艦艇事業本部副事業本部長、玉野艦船工場長 |
|
|
執行役員 |
香西 勇治 |
企画本部副本部長、経営企画部長 |
|
|
執行役員 |
村上 清彦 |
機械・システム事業本部副事業本部長、機械工場長 |
|
|
執行役員 |
黒坂 佳司 |
エンジニアリング事業本部副事業本部長(環境エネルギー・インフラ担当) |
|
|
執行役員 |
福井 直和 |
企画本部営業企画部長 |
|
|
執行役員 |
瀧谷 茂樹 |
資材部長 |
|
|
執行役員 |
岩松 安則 |
船舶・艦艇事業本部副事業本部長、企画管理部長 |
|
|
執行役員 |
山田 満 |
機械・システム事業本部社会インフラ総括部長 |
(注)○印は取締役であります。
※ コーポレート・ガバナンスに関する基本的な考え方
当社は、「企業理念」、「経営方針」及び「経営姿勢」に基づき、全てのステークホルダーの皆様に企業として存続する価値を評価されるよう、企業の社会性の重要性を認識しながら地球環境へも配慮しつつ持続的な成長と中長期的な企業価値のより一層の向上を図るため、透明・公正かつ迅速・果断な意思決定を行うための仕組みを構築し、継続的なコーポレート・ガバナンスの充実に取り組んでいます。
<企業理念>
社会に人に信頼されるものづくり企業であり続けます
<経営方針>
広範囲な分野で培った技術とグローバルな事業活動での経験を総合的に調和させた製品・サービスを提供する 『ものづくり企業』として、社会や人々からの期待に応え信頼を高めます
<経営姿勢>
お客様により高い満足を提供します
安全で働き甲斐のある職場を実現します
社会の発展に寄与します
企業永続のために利益を追求します
当社は、上記「コーポレート・ガバナンスに関する基本的な考え方」に則り、以下の基本方針に沿ってコーポレート・ガバナンスの充実を図ります。
(1)株主の実質的な権利・平等性を確保します
(2)株主をはじめとするステークホルダーと適切に協働します
(3)適切かつ主体的な会社情報の開示と透明性を確保します
(4)取締役会、監査役及び監査役会の役割・責務を明確にします
(5)持続的成長・中長期的な企業価値の向上に資するため株主との対話を行います
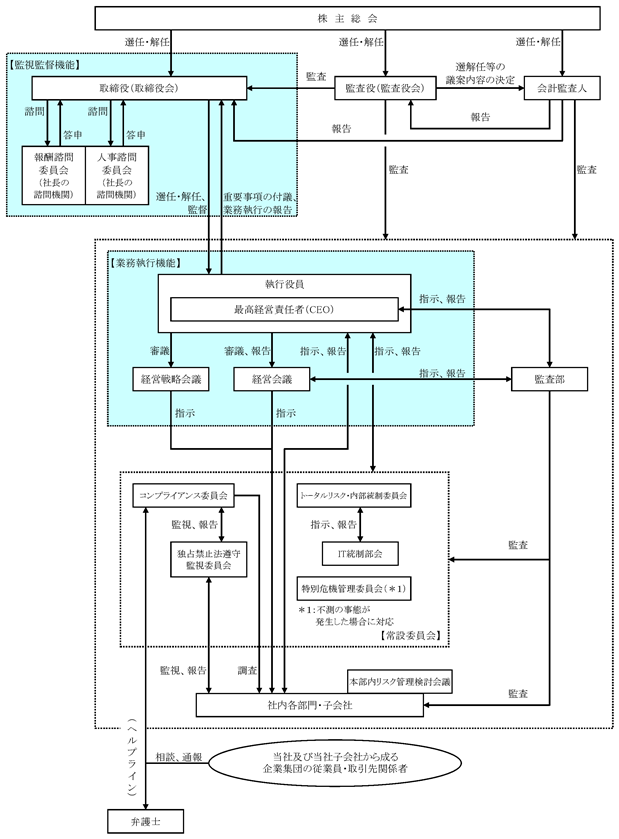
① 企業統治の体制
イ.企業統治の体制の概要
当社は、監査役会設置会社の形態によるコーポレート・ガバナンス体制を採用し、会計監査人を設置しております。平成29年6月28日現在、当社の取締役会は10名で構成されており、取締役のうち2名が非常勤の社外取締役です。また、当社の監査役会は4名で構成されており、監査役のうち2名が非常勤の社外監査役であります。
当社では、取締役会により決定された基本方針に基づく業務執行のための経営会議体として、取締役会の他に「経営戦略会議」と「経営会議」を設けており、経営戦略会議は常勤取締役によって構成され、経営会議は経営戦略会議メンバー及び各部門責任者で構成しております。経営戦略会議では全社戦略について、経営会議では個別の業務執行について審議することとしており、激動する経営環境に対応して迅速かつ機動的な意思決定に努めております。
また、取締役会の重要な意思決定・監督機能の強化及び業務執行の効率化を図るために執行役員制度を導入しており、取締役会にて選任された執行役員へ業務執行に関する権限を委譲し、最高経営責任者(CEO)の統括の下、執行役員は担当業務を遂行します。
監査役は、取締役会、経営戦略会議及び経営会議に出席し必要に応じ意見を述べるとともに、取締役が監査役会に報告すべき事項を定めた規程による適時、適切な情報収集に加え、代表取締役社長、取締役及び社外取締役との定期的な会合、社内各部門及び子会社からなる企業集団に対する業務執行状況の監査等を通じて、取締役の職務執行並びに執行役員の業務執行を監視・監督しております。
子会社から成る企業集団についても、傘下の国内子会社は監査役制度を採用しており、うち大会社については常勤監査役を設置しております。当社の監査役と子会社の監査役は定期的に情報交換を行い、監査の実効性を高めております。
当社役員の人事及び報酬に関する検討に関しては、独立社外取締役を構成員に含む任意の人事諮問委員会及び報酬諮問委員会を設けて、独立社外取締役の知見や経験、社外の視点を企業統治に取り込むものとしています。
ロ.企業統治の体制を採用する理由
当社は、監査役による監査機能の実効性を高めるとともに、経験豊富な社外取締役が経営者の視点で取締役の職務執行を監視する統治体制が「ものづくり企業」である当社の業態に適していると判断し、現在のコーポレート・ガバナンス体制を採用しています。
ハ.コーポレート・ガバナンスと内部統制の仕組み
ニ.内部統制システムの整備状況
1.内部統制システムの基本的な考え方
当社は、内部統制の目的を「業務の有効性、効率性の確保(業務目的の達成)」、「財務報告の信頼性確保」、「法令の遵守(コンプライアンス)」であると認識し、内部統制の一層の強化・改善に努力しております。
当社の内部統制は、企画本部長が委員長を務めるトータルリスク・内部統制委員会が会社法や金融商品取引法などが要請する内部統制に関する基本方針の審議及び経営会議体等で決定された方針に基づく全社横断的な施策の推進を担っており、同委員会の事務局として企画本部経営企画部の中に内部統制推進室を設置しております。
2.内部統制システムの整備の状況
内部統制の目的を達成するため、当社は、業務執行体制、コンプライアンス体制、リスク管理体制及び財務報告に係る内部統制推進体制を整備し、内部監査部門(監査部)にてこれらの有効性を確認しております。各体制の整備状況はつぎのとおりであります。
a.業務執行体制
取締役会により決定された基本方針に基づく業務執行のために、経営会議体として「経営戦略会議」と「経営会議」を設け、それぞれの機能に応じ審議を行い迅速かつ機動的な意思決定を進めております。業務執行体制は、取締役会で選任された執行役員へ業務執行に関する権限を委譲することにより、取締役の職務執行の効率化を図っております。管理・統制に関する規程は、全社を網羅し体系的かつ具体的なものとなっており、定期的にそれらの改廃を行い最新のものが常時閲覧可能となっております。
b.コンプライアンス体制
当社は、法令遵守に留意した事業運営を進めており、コンプライアンス体制は継続的に見直し、強化を図っております。具体的には、当社及び国内子会社から成る企業集団の役員・従業員全員に「企業行動規準」を配布するとともに、日常の業務遂行の参考に供するためガイドブックや事例集を常時閲覧できる体制を整えています。また、海外子会社には「企業行動規準」の英語版を配布し、地域の状況にあわせて適時、子会社社長にコンプライアンス体制及び実施状況の確認を行っております。さらに、コンプライアンス施策の周知徹底と調査報告のための機関として、当社取締役の中より選任されたチーフ・コンプライアンス・オフィサー(以下、CCO)を委員長とし、本社、事業所等及び子会社のコンプライアンス・オフィサーによって構成される「コンプライアンス委員会」を設置し、年4回定期開催することとしております。なお、公共事業の受注活動に関する遵法性の確保のために、各部門において自主チェックを行うとともに、CCOを委員長とし各管理部門及び各事業本部営業担当幹部従業員を構成メンバーとする「独占禁止法遵守監視委員会」を設置し、年4回定期開催しております。また、問題の早期発見のため「相談・通報(ヘルプライン)窓口」を設け、コンプライアンス委員会事務局長(法務室長)または弁護士が、従業員等から相談や通報を直接受ける体制を整えております。
c.リスク管理体制
当社は、経営諸活動全般に係る種々のリスクを体系的に把握、評価し、適正なリスク負担限度枠の範囲での業務運営を図るトータルリスクマネジメントを推進しており、経営戦略会議で決定したトータルリスクマネジメントの方針に則り、トータルリスク・内部統制委員会の下に全社横断的な取り組みを推進しております。
事業運営上のリスクについては、各事業本部に「本部内リスク管理検討会議」を設置し、各事業本部において自主リスクチェックを行います。受注案件、投融資案件などは経営会議付議以前に、全社財務統括責任者(CFO)や企画本部経営企画部長等の関係部門主要メンバーがリスク管理状況を審査します。
また、情報セキュリティ上のリスクについては、トータルリスク・内部統制委員会の下部組織として、企画本部経営企画部長を部会長とする全社横断組織である「IT統制部会」を設置し、セキュリティ対策における基本方針を定めております。この基本方針に則して、全社情報セキュリティ統括責任者(CISO:Chief Information Security Officer)の指示のもと企画本部経営企画部情報セキュリティ推進室を中心に、セキュリティポリシーの策定、外部機関連携による最新情報の入手、ネットワークやIT機器の監視、外部からの攻撃に対する対策、及び教育や訓練等の具体的施策を推進しております。
なお、不測の事態が発生した場合には、代表取締役を委員長とする「特別危機管理委員会」で迅速な対応を行います。
d.財務報告に係る内部統制推進体制
財務報告の信頼性確保については、毎年経営会議体で財務報告の内部統制の評価に関する基本方針を定め、トータルリスク・内部統制委員会を通して財務報告に係る内部統制の整備及び運用の評価を行い必要に応じて是正を行っております。また、財務報告の信頼性に影響を及ぼす開示すべき重要な不備を発見した場合には、取締役会に報告し迅速な是正を行う体制を整備しております。
② 内部監査及び監査役監査の状況
当社は、内部監査部門として、当社及び子会社から成る企業集団全体を監査対象とする独立性及び客観性を持つ「監査部」を設置し、代表取締役1名が業務を管掌し、監督しております。監査部はリスク審査機能と内部監査機能を併せ持ち、公認内部監査人2名、公認情報システム監査人1名、内部監査士9名など監査専門資格保持者を含む専任11名を擁し、経営会議の承認を受けた年間業務計画に基づき、業務監査を実施します。監査結果は経営会議及び取締役会に報告されるとともに、監査指摘事項は業務執行命令により是正されます。その後フォローアップ監査を行い、是正の完了を確認します。また、コンプライアンス体制維持など重要な内部統制項目や受注工事の一部に対するモニタリングなど一部専門的な内部統制を所轄する部署への支援活動も監査部の重要な役割であります。これらの業務活動は、四半期毎に監査部担当取締役より取締役会に報告され、取締役会での意見は、監査部の業務活動に反映されております。
監査役に対しては、隔月で年次業務監査等の内部監査結果など監査業務の執行状況を説明するとともに、適宜社内外の諸情報などを提供し意見交換を行っております。これらの活動を通して監査役から得た意見は、監査部の業務監査テーマ選定等の参考とし、監査内容の充実を図っております。
また、監査部は、監査役が会計監査人から監査計画の説明を受ける会議及び四半期毎にレビュー結果もしくは監査結果について報告を受ける会議に同席し、監査役と監査部の情報共有化を図っております。
監査役は、取締役会、経営戦略会議及び経営会議に出席し、必要に応じ意見を述べるとともに、取締役が監査役会に報告すべき事項を定めた規程による適時、適切な情報収集に加え、代表取締役社長、取締役及び社外取締役との定期的な会合、社内各部門及び子会社からなる企業集団に対する業務執行状況の監査等を通じて、取締役の職務執行並びに執行役員の業務執行を監視・監督しております。また、年4回開催されるトータルリスク・内部統制委員会には常勤監査役が同席するほか、内部統制推進室及び内部監査部門である監査部との定期的な会合により、内部統制システムの構築・運用状況の適確な把握及び情報の共有化を図っております。監査役は、会計監査人の監査計画に対して意見を表明し、重要なリスクについて認識を共有するとともに会計監査人と定期的に会合を持ち、報告を受け意見交換を行っております。
監査役会の機能強化を図るため、監査役会直属の監査役室を設け専任の使用人を置くとともに会計および監査の専門知識を有する兼務使用人を置いています。また、監査役会の監査活動に対して監査部、企画本部経営企画部等の関係部署が全面的に協力しております。
社外監査役2名は、監査役会等への出席を通じ常勤監査役とコーポレート・ガバナンス強化に資する情報の共有化に努め、取締役会及び監査役会において社外監査役として強く求められる中立的・独立的立場を踏まえ、社外よりの視点、特に株主の視点から客観的、且つ、建設的意見を経営に対し述べております。
加えて社外監査役は、コンプライアンス、リスク管理及び内部統制システムの構築・運用状況等について取締役会において報告を受けるほか、代表取締役社長をはじめ各取締役と個別に面談し意見を述べ、会計監査人から定期的に監査結果の報告を受けております。
③ 会計監査の状況
当社は、会計監査業務を有限責任 あずさ監査法人に委嘱しており、当連結会計年度において会計監査業務を執行した公認会計士の氏名及び監査業務にかかる補助者の構成は以下のとおりであります。
有限責任 あずさ監査法人 指定有限責任社員・業務執行社員 田中輝彦
指定有限責任社員・業務執行社員 秋山茂盛
指定有限責任社員・業務執行社員 武田芳明
なお、継続監査年数については全員7年以内であるため記載を省略しております。
会計監査業務にかかる補助者の構成
公認会計士 8名
その他 19名
④ 社外取締役及び社外監査役
当社は、当社の事業運営上では深く得られない専門的、且つ、客観的知識、経験を有し、その豊富な経験や幅広い見識に基づき当社経営に対する監督や助言をいただくため、取締役10名のうち2名、監査役4名のうち2名を社外から選任しております。「5 役員の状況」に示すとおり、これら社外取締役及び社外監査役のうち、社外取締役田中稔一及び社外監査役遠藤修は、当社株式を保有しております。このほか、本人と当社との間には人的関係、資本的関係又は取引関係その他の利害関係は一切なく、また、兼任先や出身先である他の会社と当社との間には、取引の規模や性質に照らして、一般株主と利益相反を生じるおそれはないことから、独立性を確保していると判断したため、全員を東京証券取引所に独立役員として届け出ております。
なお、当社は、東京証券取引所の独立役員の独立性基準等に基づいて「社外役員の独立性基準」を策定し独立性の判断を行っております。
社外取締役德久徹は、過去において株式会社国際協力銀行の業務執行者及びヌサ・テンガラ・マイニング株式会社の代表取締役副社長を務めていましたが、各社と当社との間には、いずれも人的関係、資本的関係又は取引関係その他の利害関係は一切ありません。
社外取締役田中稔一は、三井化学株式会社の相談役であり、過去において同社の業務執行者でありました。同社との間には、プラント関連の部品及び材料等の販売並びに仕入などに関する取引関係が存在しておりますが、平成29年3月31日現在において同社の当社グループに対する売上が同社の年間連結総売上高に占める割合は0.1%未満であり、また、当社グループの同社に対する売上が当社の年間連結総売上高に占める割合は1%未満であります。
社外監査役遠藤修は、過去において株式会社三井住友銀行の業務執行者を務めており、同行との間には、平成29年3月31日現在において229億31百万円の借り入れがあり、また、同行は当社の株式の一部を保有しております。また、同氏は、過去において三井生命保険株式会社の業務執行者でありました。同社との間には、生命保険、確定給付企業年金保険などに関する取引関係が存在しておりますが、平成29年3月31日現在において同社の当社グループに対する売上(保険料)が同社の年間連結保険料等収入に占める割合は0.1%未満であり、また、当社グループの同社に対する売上が当社の年間連結総売上高に占める割合は0.1%未満であります。
社外監査役田中浩一は、過去において三井物産株式会社の業務執行者を務めており、同社との間には、船舶、機械などの販売及び素材、機器類の仕入などに関する取引関係が存在しておりますが、平成29年3月31日現在において同社の当社グループに対する売上が同社の年間連結総収益に占める割合は0.1%未満であり、また、当社グループの同社に対する売上が当社の年間連結総売上高に占める割合は1%未満であります。
⑤ 役員報酬等
役員区分ごとの報酬等の総額、報酬等の種類別の総額及び対象となる役員の員数
|
役員区分 |
報酬等の総額 (百万円) |
報酬等の総額(百万円) |
対象となる 役員の員数 (人) |
||
|
基本報酬 |
利益連動報酬 |
株式報酬型 ストックオプション |
|||
|
取 締 役 (社外取締役を除く) |
241 |
221 |
10 |
10 |
11 |
|
監 査 役 (社外監査役を除く) |
57 |
57 |
- |
- |
3 |
|
社外役員 |
39 |
39 |
- |
- |
6 |
|
合 計 |
339 |
318 |
10 |
10 |
20 |
(注)1.上記には、平成28年6月28日開催の第113回定時株主総会終結の時をもって退任した取締役3名、監査役3名(うち社外監査役2名)を含んでおります。
2.取締役の報酬等の総額には、使用人兼務取締役の使用人分給与は含まれておりません。
3.平成22年6月25日開催の第107回定時株主総会において、取締役の報酬限度額を年額630百万円以内(ただし、使用人分給与は含まない。)、監査役の報酬限度額を年額90百万円以内と決議しております。
4.当社は、平成25年6月27日開催の第110回定時株主総会終結の時をもって取締役及び監査役の役員退職慰労金制度を廃止し、同株主総会終結後引き続いて在任する取締役及び監査役に対しては、役員退職慰労金制度廃止までの在任期間に対応する役員退職慰労金を各氏の退任時に支給することを決議しております。
5.平成25年6月27日開催の第110回定時株主総会において取締役(社外取締役を除く)に対してストックオプションとしての新株予約権(株式報酬型ストックオプション)を割当てることをご承認頂きましたが、株価連動報酬の導入により平成28年6月28日以降は新株予約権の新規付与は行っておりません。なお、株価連動報酬については、本有価証券報告書作成時点において支給額が判明しないため、上記の報酬等の総額には含めておりません。
⑥ 役員の報酬等の額又はその算定方法の決定に関する方針の内容及び決定方法
取締役及び監査役の報酬は、株主総会の決議により、取締役全員及び監査役全員のそれぞれの報酬総額の最高限度額を決定しております。
取締役の報酬は、以下のイ.からロ.に記載の構成、概要及び算定方法としております。
監査役の月例報酬は、取締役等の報酬を参考として、監査役の協議により決定しております。
イ.取締役報酬の構成
取締役の報酬は、役位別に定める額を基準とした月例報酬、株価連動報酬及び連結業績と連動する利益連動報酬からなります。
ロ.取締役の各報酬採用の目的
1.株価連動報酬
中長期インセンティブとして株価連動報酬を導入しております。これは、在任中に一定額の株価連動報酬基礎額を毎年割当て、退任後に在任時からの株価の変動に連動した報酬を割当期間に対応して支給するもので、在任中において中長期的業績の向上を促し、また割当期間と支給期間を同一とすることで、退任後も在任期間と同期間、経営に責任を持つ仕組みとして導入しております。
2.利益連動報酬
業績評価指標を次項ハ記載の当社の経営戦略に即した基準とすることでより経営効率を高め、また報酬と業績の連動性を高めることを目的に導入しております。
ハ.利益連動報酬の算定方式
月例報酬と、株価連動報酬基礎額の合計額からなる基礎報酬に基づいて、表1に定める業績評価指標に応じて表2の計算方法により報酬額を算出するものです。
利益連動報酬の基礎報酬、利益連動報酬の配分は以下の通りです。
|
基礎報酬 |
利益連動報酬の変動幅*2 (対基礎報酬の割合) |
|
|
月例報酬 |
株価連動報酬基礎額 |
|
|
基準月俸*112ヶ月分 |
基準月俸*12ヶ月分 |
0~50% |
*1: 毎月支給される定額報酬をいいます。
*2: 変動幅の最大値を上限とし、上限を超えた分については支給されません。
表1:業績評価指標
|
職務 |
業績評価指標 |
割合 |
|
事業本部を担当しない取締役(但し社外取締役を除く)およびコーポレート担当取締役 |
連結投下資本利益率(ROIC*3) |
100% |
|
事業本部を担当する取締役 |
連結投下資本利益率(ROIC*3) |
50% |
|
担当事業本部(セグメント) 営業利益率*4 |
50% |
*3: ROIC=(営業利益+受取利息+配当)/(前期平均自己資本+前期平均有利子負債)
*4: 担当事業本部(セグメント)営業利益率=担当事業本部(セグメント)利益/担当事業本部(セグメント)売上高
表2
|
業績評価指標 |
計算式*5 |
|
|
連結投下資本利益率(ROIC) |
ROIC 2%まで |
ROIC 1%につき基礎報酬の3.15% |
|
ROIC 2%超9%まで |
ROIC 1%につき基礎報酬の6.25% |
|
|
担当事業本部(セグメント)営業利益率 |
営業利益率8%まで |
営業利益率1%につき基礎報酬の6.25% |
*5: 事業本部を担当する取締役については、係数はそれぞれ1/2とします。
ニ.留意事項
・本利益連動報酬は、法人税法第34条第1項に記載される利益連動給与であり、支給対象は、法人税法第34条第1項第3号に記載される業務執行役員である取締役です。社外取締役及び監査役は含みません。
・法人税法第34条第1項第3号イに規定する「当該事業年度の利益の状況を示す指標」は、有価証券報告書を基礎として上記算式により求められる連結投下資本利益率(ROIC)及び担当事業本部(セグメント)営業利益率とします。
・支給する利益連動報酬の支給限度に係る法人税法第34条第1項第3号イ(1)に規定する「確定額」は1億52百万円を限度とします。
なお当社は、取締役の報酬に関する基本的な考え方を検討し、また、その決定に関する公正性と透明性及び株主への説明責任を強化するものとして、社長の諮問に応えることを任務とする報酬諮問委員会を平成27年12月に設置しております。報酬諮問委員会は独立社外取締役2名、社長及び人事担当取締役の4名で構成され、委員長は社外取締役が務めるものとしております。
⑦ 役員の人事に関する決定方法
当社は、役員の人事に関する基本的な考え方を検討し、またその決定に関する公正性と透明性及び株主への説明責任を強化するものとして、社長の諮問に応えることを任務とする人事諮問委員会を平成27年12月に設置しております。人事諮問委員会は独立社外取締役2名、社長及び副社長の4名で構成され、委員長は社長が務めるものとしております。
人事諮問委員会は、取締役及び執行役員の選任基準及び選任案の確認を行い、また、監査役候補者が監査役会の定める要件に合致しているかの確認を行います。社長は以上の確認を得て、取締役及び監査役候補の選任議案及び執行役員の選任議案を取締役会に付議いたします。
⑧ 株式の保有状況
イ.投資株式のうち保有目的が純投資目的以外の目的であるものの銘柄数及び貸借対照表計上額の合計額
86銘柄 31,317百万円
ロ.保有目的が純投資目的以外の目的である投資株式の保有区分、銘柄、株式数、貸借対照表計上額及び保有目的
前事業年度
特定投資株式
|
銘柄 |
株式数(株) |
貸借対照表計上額 (百万円) |
保有目的 |
|
三井物産㈱ |
4,432,783 |
6,143 |
船舶等の取引や海洋資源開発等で共同事業を行っており、事業上の関係を勘案し、同社との良好な取引関係の維持・強化を図るため従前から株式を保有しています。 |
|
三井化学㈱ |
10,721,302 |
3,999 |
石油化学プラント等の取引を行っており、事業上の関係を勘案し、同社との良好な取引関係の維持・強化を図るため従前から株式を保有しています。 |
|
㈱中国銀行 |
1,861,860 |
2,247 |
資金借入取引等の銀行取引を行っており、事業上の関係を勘案し、資金の安定調達の観点から同社との良好な取引関係の維持・強化を図るため従前から株式を保有しています。 |
|
㈱三井住友フィナンシャル グループ |
553,200 |
1,953 |
㈱三井住友銀行との間で資金借入取引等の銀行取引を行っており、事業上の関係を勘案し、資金の安定調達の観点から同社との良好な取引関係の維持・強化を図るため従前から株式を保有しています。 |
|
㈱百十四銀行 |
3,845,014 |
1,272 |
資金借入取引等の銀行取引を行っており、事業上の関係を勘案し、資金の安定調達の観点から同社との良好な取引関係の維持・強化を図るため従前から株式を保有しています。 |
|
㈱伊予銀行 |
1,614,566 |
1,243 |
資金借入取引等の銀行取引を行っており、事業上の関係を勘案し、資金の安定調達の観点から同社との良好な取引関係の維持・強化を図るため従前から株式を保有しています。 |
|
㈱阿波銀行 |
1,830,741 |
1,003 |
資金借入取引等の銀行取引を行っており、事業上の関係を勘案し、資金の安定調達の観点から同社との良好な取引関係の維持・強化を図るため従前から株式を保有しています。 |
|
三井不動産㈱ |
325,000 |
901 |
再開発事業で当社と共同事業等の取引を行っており、事業上の関係を勘案し、同社との良好な取引関係の維持・強化を図るため従前から株式を保有しています。 |
|
日本海洋掘削㈱ |
364,800 |
856 |
海洋事業の強化を進めており、事業上の関係を勘案し、同社との良好な取引関係の維持・強化を図るため従前から株式を保有しています。 |
|
㈱名村造船所 |
979,560 |
804 |
舶用エンジン等の取引を行っており、事業上の関係を勘案し、同社との良好な取引関係の維持・強化を図るため従前から株式を保有しています。 |
|
㈱フェローテック |
410,000 |
506 |
中国に合弁会社を設立しており、事業上の関係を勘案し、同社との良好な取引関係の維持・強化を図るため従前から株式を保有しています。 |
|
新日鐵住金㈱ |
171,000 |
374 |
鋼材の調達等の取引を行っており、事業上の関係を勘案し、同社との良好な取引関係の維持・強化を図るため従前から株式を保有しています。 |
|
銘柄 |
株式数(株) |
貸借対照表計上額 (百万円) |
保有目的 |
|
㈱神戸製鋼所 |
3,397,000 |
346 |
鋼材の調達等の取引を行っており、事業上の関係を勘案し、同社との良好な取引関係の維持・強化を図るため従前から株式を保有しています。 |
|
日本郵船㈱ |
1,500,000 |
339 |
船舶の建造等の取引を行っており、事業上の関係を勘案し、同社との良好な取引関係の維持・強化を図るため従前から株式を保有しています。 |
|
㈱広島銀行 |
762,522 |
331 |
資金借入取引等の銀行取引を行っており、事業上の関係を勘案し、資金の安定調達の観点から同社との良好な取引関係の維持・強化を図るため従前から株式を保有しています。 |
|
住友化学㈱ |
518,000 |
263 |
石油化学プラント等の取引を行っており、事業上の関係を勘案し、同社との良好な取引関係の維持・強化を図るため従前から株式を保有しています。 |
|
㈱みずほフィナンシャル グループ |
1,414,940 |
250 |
㈱みずほ銀行との間で資金借入取引等の銀行取引を行っており、事業上の関係を勘案し、資金の安定調達の観点から同社との良好な取引関係の維持・強化を図るため従前から株式を保有しています。 |
|
ダイハツディーゼル㈱ |
297,000 |
195 |
ガスエンジン事業において高効率ガスエンジンの共同開発を継続しており、事業上の関係を勘案し、同社との良好な取引関係の維持・強化を図るため従前から株式を保有しています。 |
|
大和重工㈱ |
300,000 |
41 |
舶用エンジン用鋳造材料の調達等の取引を行っており、事業上の関係を勘案し、同社との良好な取引関係の維持・強化を図るため従前から株式を保有しています。 |
|
三井倉庫 ホールディングス㈱ |
118,000 |
35 |
同社は倉庫業、港湾運送業として高い国内シェアを有しており、事業上の関係を勘案し、同社との良好な取引関係の維持・強化を図るため従前から株式を保有しています。 |
みなし保有株式
|
銘柄 |
株式数(株) |
貸借対照表計上額 (百万円) |
保有目的 |
|
MS&ADインシュアランス グループホールディングス㈱ |
2,260,200 |
7,087 |
三井住友海上火災保険㈱との間で資金借入取引及び保険取引等を行っており、事業上の関係を勘案し、資金の安定調達の観点から同社との良好な取引関係の維持・強化を図るため従前から株式を保有しています。(注2) |
|
㈱商船三井 |
29,312,000 |
6,712 |
船舶の建造等の取引を行っており、事業上の関係を勘案し、同社との良好な取引関係の維持・強化を図るため従前から株式を保有しています。(注2) |
|
東レ㈱ |
2,221,000 |
2,130 |
産業機械等の取引を行っており、事業上の関係を勘案し、同社との良好な取引関係の維持・強化を図るため従前から株式を保有しています。(注2) |
|
三井住友トラスト・ ホールディングス㈱ |
4,443,000 |
1,464 |
三井住友信託銀行㈱との間で資金借入取引等の銀行取引を行っており、事業上の関係を勘案し、資金の安定調達の観点から同社との良好な取引関係の維持・強化を図るため従前から株式を保有しています。(注2) |
|
㈱日本製鋼所 |
3,851,000 |
1,367 |
鍛造品及びクラッド鋼板の調達等の取引を行っており、事業上の関係を勘案し、同社との良好な取引関係の維持・強化を図るため従前から株式を保有しています。(注2) |
|
銘柄 |
株式数(株) |
貸借対照表計上額 (百万円) |
保有目的 |
|
㈱千葉銀行 |
1,884,000 |
1,056 |
資金借入取引等の銀行取引を行っており、事業上の関係を勘案し、資金の安定調達の観点から同社との良好な取引関係の維持・強化を図るため従前から株式を保有しています。(注2) |
|
三機工業㈱ |
999,000 |
900 |
同社は空気調和設備、給排水衛生設備分野において高い技術を有しており、事業上の関係を勘案し、同社との良好な取引関係の維持・強化を図るため従前から株式を保有しています。(注2) |
|
㈱みずほフィナンシャル グループ |
5,270,000 |
885 |
㈱みずほ銀行との間で資金借入取引等の銀行取引を行っており、事業上の関係を勘案し、資金の安定調達の観点から同社との良好な取引関係の維持・強化を図るため従前から株式を保有しています。(注2) |
|
王子ホールディングス㈱ |
1,536,000 |
694 |
同社は紙・パルプ分野において高い技術を有しており、事業上の関係を勘案し、同社との良好な取引関係の維持・強化を図るため従前から株式を保有しています。(注2) |
|
㈱百十四銀行 |
2,000,000 |
632 |
資金借入取引等の銀行取引を行っており、事業上の関係を勘案し、資金の安定調達の観点から同社との良好な取引関係の維持・強化を図るため従前から株式を保有しています。(注2) |
(注)1.貸借対照表計上額の上位銘柄を選定する段階で、特定投資株式とみなし保有株式を合算しておりません。
2.退職給付信託に拠出しており、議決権行使については、当社が指図権を留保しております。
当事業年度
特定投資株式
|
銘柄 |
株式数(株) |
貸借対照表計上額 (百万円) |
保有目的 |
|
三井物産㈱ |
4,432,783 |
7,438 |
船舶等の取引や海洋資源開発等で共同事業を行っており、事業上の関係を勘案し、同社との良好な取引関係の維持・強化を図るため従前から株式を保有しています。 |
|
三井化学㈱ |
10,721,302 |
6,089 |
石油化学プラント等の取引を行っており、事業上の関係を勘案し、同社との良好な取引関係の維持・強化を図るため従前から株式を保有しています。 |
|
㈱中国銀行 |
1,861,860 |
3,204 |
資金借入取引等の銀行取引を行っており、事業上の関係を勘案し、資金の安定調達の観点から同社との良好な取引関係の維持・強化を図るため従前から株式を保有しています。 |
|
㈱三井住友フィナンシャル グループ |
553,200 |
2,368 |
㈱三井住友銀行との間で資金借入取引等の銀行取引を行っており、事業上の関係を勘案し、資金の安定調達の観点から同社との良好な取引関係の維持・強化を図るため従前から株式を保有しています。 |
|
㈱百十四銀行 |
3,845,014 |
1,518 |
資金借入取引等の銀行取引を行っており、事業上の関係を勘案し、資金の安定調達の観点から同社との良好な取引関係の維持・強化を図るため従前から株式を保有しています。 |
|
㈱阿波銀行 |
1,830,741 |
1,407 |
資金借入取引等の銀行取引を行っており、事業上の関係を勘案し、資金の安定調達の観点から同社との良好な取引関係の維持・強化を図るため従前から株式を保有しています。 |
|
㈱伊予銀行 |
1,614,566 |
1,299 |
資金借入取引等の銀行取引を行っており、事業上の関係を勘案し、資金の安定調達の観点から同社との良好な取引関係の維持・強化を図るため従前から株式を保有しています。 |
|
日本海洋掘削㈱ |
364,800 |
873 |
海洋事業の強化を進めており、事業上の関係を勘案し、同社との良好な取引関係の維持・強化を図るため従前から株式を保有しています。 |
|
三井不動産㈱ |
325,000 |
813 |
再開発事業で当社と共同事業等の取引を行っており、事業上の関係を勘案し、同社との良好な取引関係の維持・強化を図るため従前から株式を保有しています。 |
|
㈱名村造船所 |
979,560 |
723 |
舶用エンジン等の取引を行っており、事業上の関係を勘案し、同社との良好な取引関係の維持・強化を図るため従前から株式を保有しています。 |
|
㈱フェローテック |
410,000 |
618 |
中国に合弁会社を設立しており、事業上の関係を勘案し、同社との良好な取引関係の維持・強化を図るため従前から株式を保有しています。 |
|
新日鐵住金㈱ |
171,000 |
461 |
鋼材の調達等の取引を行っており、事業上の関係を勘案し、同社との良好な取引関係の維持・強化を図るため従前から株式を保有しています。 |
|
㈱広島銀行 |
762,522 |
389 |
資金借入取引等の銀行取引を行っており、事業上の関係を勘案し、資金の安定調達の観点から同社との良好な取引関係の維持・強化を図るため従前から株式を保有しています。 |
|
日本郵船㈱ |
1,500,000 |
376 |
船舶の建造等の取引を行っており、事業上の関係を勘案し、同社との良好な取引関係の維持・強化を図るため従前から株式を保有しています。 |
|
㈱神戸製鋼所 |
339,700 |
364 |
鋼材の調達等の取引を行っており、事業上の関係を勘案し、同社との良好な取引関係の維持・強化を図るため従前から株式を保有しています。 |
|
㈱みずほフィナンシャル グループ |
1,414,940 |
298 |
㈱みずほ銀行との間で資金借入取引等の銀行取引を行っており、事業上の関係を勘案し、資金の安定調達の観点から同社との良好な取引関係の維持・強化を図るため従前から株式を保有しています。 |
|
ダイハツディーゼル㈱ |
297,000 |
204 |
ガスエンジン事業において高効率ガスエンジンの共同開発を継続しており、事業上の関係を勘案し、同社との良好な取引関係の維持・強化を図るため従前から株式を保有しています。 |
|
大和重工㈱ |
300,000 |
45 |
舶用エンジン用鋳造材料の調達等の取引を行っており、事業上の関係を勘案し、同社との良好な取引関係の維持・強化を図るため従前から株式を保有しています。 |
|
三井倉庫 ホールディングス㈱ |
118,000 |
40 |
同社は倉庫業、港湾運送業として高い国内シェアを有しており、事業上の関係を勘案し、同社との良好な取引関係の維持・強化を図るため従前から株式を保有しています。 |
|
岡谷鋼機㈱ |
4,400 |
34 |
資機材調達等の取引を行っており、事業上の関係を勘案し、同社との良好な取引関係の維持・強化を図るため従前から株式を保有しています。 |
みなし保有株式
|
銘柄 |
株式数(株) |
貸借対照表計上額 (百万円) |
保有目的 |
|
㈱商船三井 |
29,312,000 |
10,259 |
船舶の建造等の取引を行っており、事業上の関係を勘案し、同社との良好な取引関係の維持・強化を図るため従前から株式を保有しています。(注2) |
|
MS&ADインシュアランス グループホールディングス㈱ |
2,260,200 |
8,001 |
三井住友海上火災保険㈱との間で資金借入取引及び保険取引等を行っており、事業上の関係を勘案し、資金の安定調達の観点から同社との良好な取引関係の維持・強化を図るため従前から株式を保有しています。(注2) |
|
東レ㈱ |
2,221,000 |
2,192 |
産業機械等の取引を行っており、事業上の関係を勘案し、同社との良好な取引関係の維持・強化を図るため従前から株式を保有しています。(注2) |
|
三井住友トラスト・ ホールディングス㈱ |
444,300 |
1,714 |
三井住友信託銀行㈱との間で資金借入取引等の銀行取引を行っており、事業上の関係を勘案し、資金の安定調達の観点から同社との良好な取引関係の維持・強化を図るため従前から株式を保有しています。(注2) |
|
㈱日本製鋼所 |
770,200 |
1,381 |
鍛造品及びクラッド鋼板の調達等の取引を行っており、事業上の関係を勘案し、同社との良好な取引関係の維持・強化を図るため従前から株式を保有しています。(注2) |
|
㈱千葉銀行 |
1,884,000 |
1,347 |
資金借入取引等の銀行取引を行っており、事業上の関係を勘案し、資金の安定調達の観点から同社との良好な取引関係の維持・強化を図るため従前から株式を保有しています。(注2) |
|
㈱みずほフィナンシャル グループ |
5,270,000 |
1,075 |
㈱みずほ銀行との間で資金借入取引等の銀行取引を行っており、事業上の関係を勘案し、資金の安定調達の観点から同社との良好な取引関係の維持・強化を図るため従前から株式を保有しています。(注2) |
|
三機工業㈱ |
999,000 |
957 |
同社は空気調和設備、給排水衛生設備分野において高い技術を有しており、事業上の関係を勘案し、同社との良好な取引関係の維持・強化を図るため従前から株式を保有しています。(注2) |
|
王子ホールディングス㈱ |
1,536,000 |
800 |
同社は紙・パルプ分野において高い技術を有しており、事業上の関係を勘案し、同社との良好な取引関係の維持・強化を図るため従前から株式を保有しています。(注2) |
|
㈱百十四銀行 |
2,000,000 |
752 |
資金借入取引等の銀行取引を行っており、事業上の関係を勘案し、資金の安定調達の観点から同社との良好な取引関係の維持・強化を図るため従前から株式を保有しています。(注2) |
(注)1.貸借対照表計上額の上位銘柄を選定する段階で、特定投資株式とみなし保有株式を合算しておりません。
2.退職給付信託に拠出しており、議決権行使については、当社が指図権を留保しております。
⑨ 取締役の定数
当社は、取締役の定員を20名以内とする旨を定款で定めております。
⑩ 責任限定契約の内容の概要
社外取締役及び社外監査役は、各々当社と会社法第423条第1項の賠償責任を限定する契約を締結しており、当該契約に基づく賠償責任の限度額は、金10百万円と法令に定める最低責任限度額とのいずれか高い額となります。
⑪ 取締役の選任の決議要件
当社は、取締役の選任決議について、株主総会において議決権を行使することができる株主の議決権の3分の1以上を有する株主が出席し、その議決権の過半数をもって行う旨を定款で定めております。
また、取締役の選任については、累積投票によらないものとする旨を定款で定めております。
⑫ 中間配当
当社は、株主への機動的な利益還元を行うため、会社法第454条第5項の規定により、取締役会の決議によって中間配当を実施することが出来る旨を定款で定めております。
⑬ 自己の株式の取得
当社は、機動的な資本政策の遂行を可能とするため、会社法第165条第2項の規定により、取締役会の決議によって自己の株式を取得することができる旨を定款で定めております。
⑭ 株主総会の特別決議要件
当社は、株主総会の円滑な運営を行うため、会社法第309条第2項に定める株主総会の特別決議について、議決権を行使することができる株主の議決権の3分の1以上を有する株主が出席し、その議決権の3分の2以上をもって行う旨を定款で定めております。
|
区分 |
前連結会計年度 |
当連結会計年度 |
||
|
監査証明業務に基づく報酬(百万円) |
非監査業務に基づく 報酬(百万円) |
監査証明業務に基づく報酬(百万円) |
非監査業務に基づく 報酬(百万円) |
|
|
提出会社 |
97 |
1 |
97 |
69 |
|
連結子会社 |
98 |
52 |
102 |
- |
|
計 |
195 |
54 |
199 |
69 |
(前連結会計年度)
海外子会社の一部は、当社の監査公認会計士等と同一のネットワークに属しているKPMGグループに対して、監査証明業務の報酬として249百万円、非監査業務の報酬として35百万円を計上しております。
(当連結会計年度)
海外子会社の一部は、当社の監査公認会計士等と同一のネットワークに属しているKPMGグループに対して、監査証明業務の報酬として228百万円、非監査業務の報酬として47百万円を計上しております。
(前連結会計年度)
当社が監査公認会計士等に対して報酬を支払っている非監査業務の内容は、社債発行に係るコンフォート・レター作成業務等であります
(当連結会計年度)
当社が監査公認会計士等に対して報酬を支払っている非監査業務の内容は、財務及び税務デューデリジェンス業務、社債発行に係るコンフォート・レター作成業務、IFRS(国際財務報告基準)に関するアドバイザリー業務等であります。
当社は、当社及び国内子会社(大会社を除く)の規模・業態、監査時間数等を勘案して決定しております。